新聞中心
NEWS CENTER
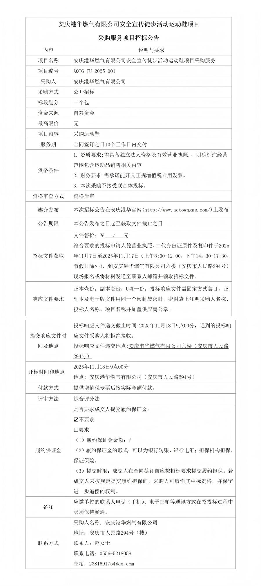
安慶港華燃氣有限公司安全宣傳徒步活動運動鞋項目采購服務項目招標公告
發布時間:2025-11-07 閱讀次數:401次

上一篇 : 停氣通知(2025-11-07)
下一篇 : 停氣通知(2025-11-10)




打印
關閉