新聞中心
NEWS CENTER
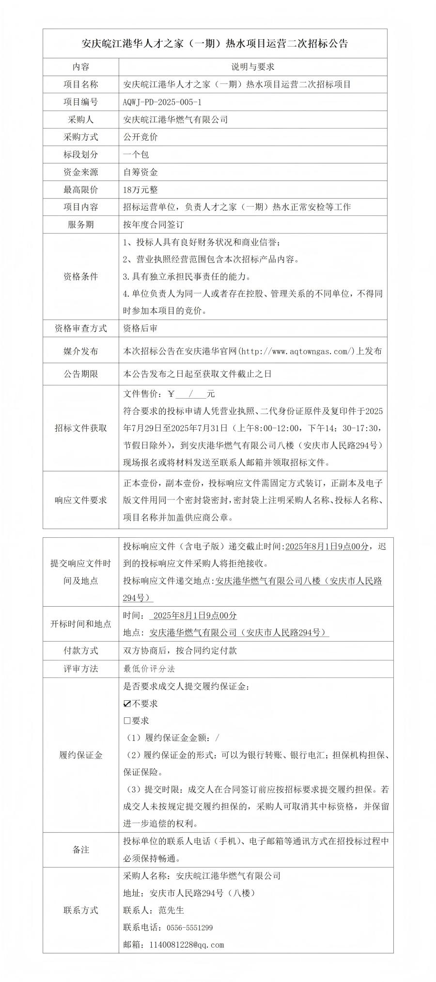
安慶皖江港華人才之家(一期)熱水項目運營二次招標公告
發布時間:2025-07-29 閱讀次數:1504次

上一篇 : 停氣通知(2025-07-28)
下一篇 : 停氣通知(2025-08-01)




打印
關閉