新聞中心
NEWS CENTER
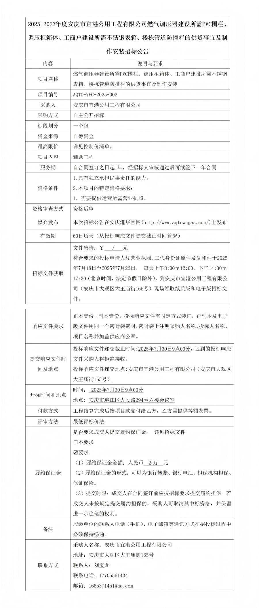
2025-2027年度安慶市宜港公用工程有限公司燃氣調壓器建設招標公告
發布時間:2025-07-18 閱讀次數:1096次

上一篇 : 硬件防火墻和上網行為管理設備采購項目招標...
下一篇 : 2025-2027年度安慶市宜港公用工程...




打印
關閉