新聞中心
NEWS CENTER
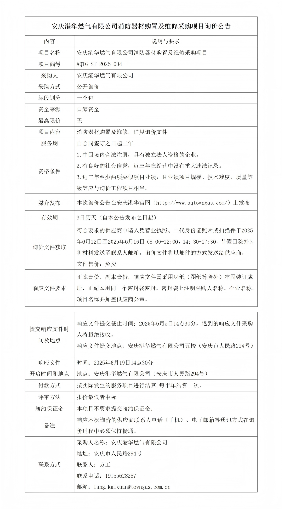
安慶港華燃氣有限公司消防器材購置及維修采購項目詢價公告
發布時間:2025-06-12 閱讀次數:1188次

上一篇 : 安慶名氣家城燃商貿有限公司、安慶市宜港公...
下一篇 : 高壓次高壓管道維搶修保駕服務項目終止公告




打印
關閉