新聞中心
NEWS CENTER
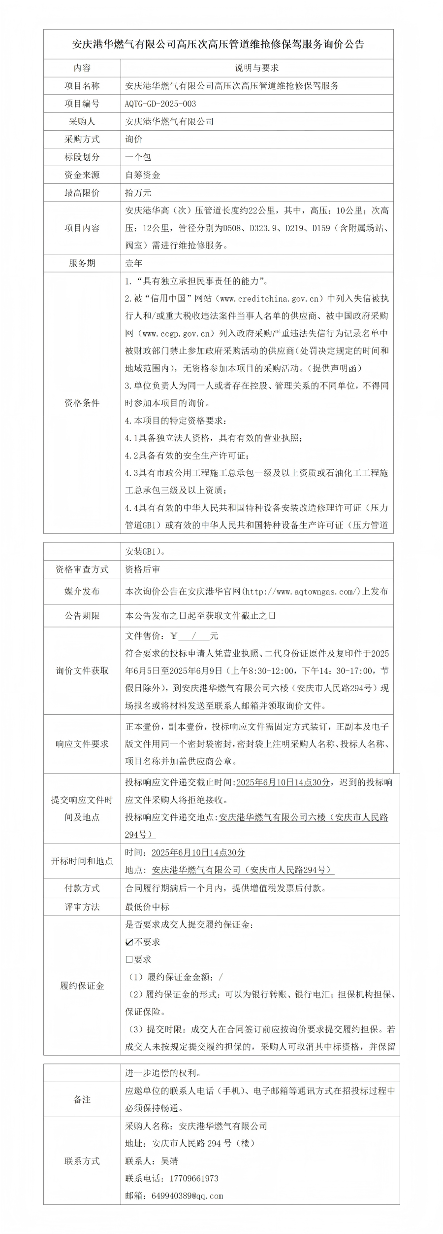
安慶港華燃氣有限公司高壓次高壓管道維搶修保駕服務詢價公告
發布時間:2025-06-05 閱讀次數:1371次
上一篇 : 停氣通知(2025-06-05)
下一篇 : 停氣通知(2025-06-06)




打印
關閉