新聞中心
NEWS CENTER
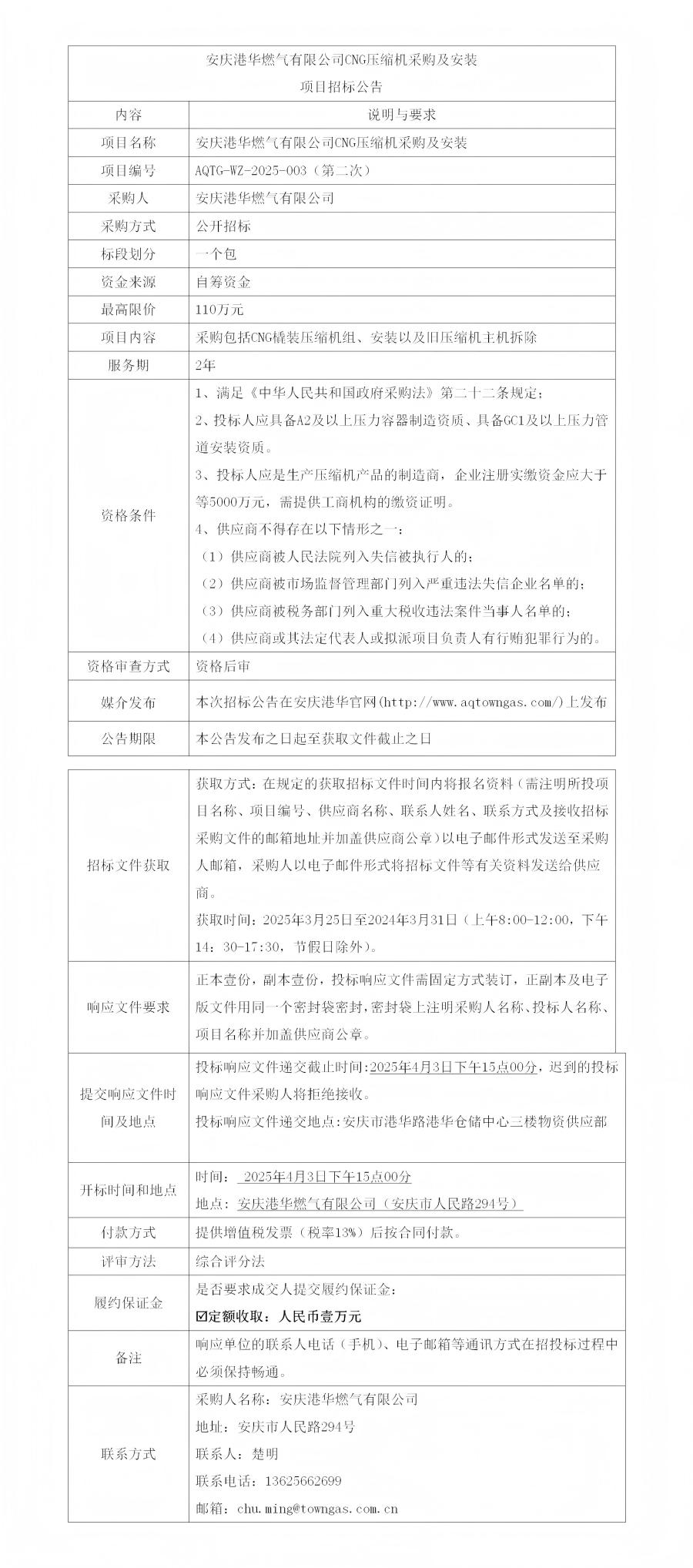
安慶港華燃氣有限公司CNG壓縮機采購及安裝項目招標公告
發布時間:2025-03-24 閱讀次數:1698次

上一篇 : 安慶港華燃氣有限公司安慶市3#高中壓站用...
下一篇 : 停氣通知(2025-03-27)




打印
關閉